FANUC America has recently developed a new digitalization suite that is designed to help customers increase programming efficiency and improve machining processes in shops. The product is called NC Reflection Studio and helps operators to simulate the cutting process to find errors before a part is ever touched by a machine. While the simulation is taking place, the software can delve into complex program creation, editing, and troubleshooting.
FANUC's NC Reflection Studio, a new digitilization suite to help with machining processes. Image used courtesy of FANUC
Digital Twinning
Digital twins are often used by manufacturers to help reduce costs, improve efficiency, and reduce waste in their plant processes. A digital twin is an exact digital simulation of the process to be completed on the plant floor. They often make sense in places where expensive or time consuming processes are completed.
The use of a digital twin allows manufacturers to see any problems that may arise during the manufacturing process. They are useful for finding bottlenecks that slow plant work flow or can be used to show malfunctions that may occur when parts are machined or created. A digital twin is also useful in helping to find more efficient ways of building the same part.
Digital twinning can be useful for optimizing manufacturing processes. Image used courtesy of FANUC
NC Reflection Studio
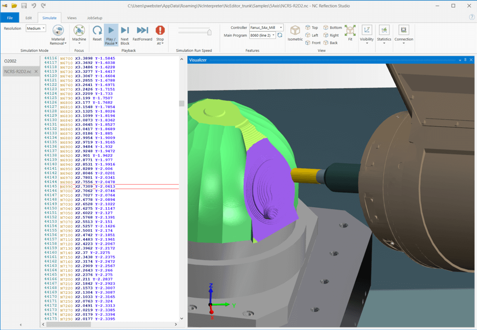
The NC Reflection Studio is used to create a digital twin of the intended machining process. The studio is able to use different tooling models from manufacturers and a complex virtualized FANUC CNC machine to create an in-depth simulation. Other features of FANUC's NC Reflection Studio include:
-
cutting simulation
-
backplotting
-
program editing
-
full-featured job setup
-
fast program downloads via Ethernet
Simulation accuracy is enhanced over some other products on the market because the software uses the real CNC parameters, kinematics, and machine layout. In addition, it creates the ability to use robust part program editing. The use of better part program editing lets operators create a job setup of all the major parts in the CNC operation. With the addition of machine tooling, fixtures, offset, part blanks, and cut stock models can all be used in the setup for every project allowing for increased simulation accuracy.
With the use of programs posted from CAM, in addition to machine models and CNC tooling, setups allow customers to see how the process will look in the real world without the expense associated with improperly machined parts or broken tooling. The CNCs are also able to import and test posted programs from CAM systems and share machine models and job setup information from select CAM systems.
“This is a tool that helps ensure programs are correct for the exact machine setup, ultimately making parts more efficiently with less risk, which is what all manufacturers want,” says Paul Webster, Director of Factory Automation Engineering for FANUC America.
FANUC's NC Reflection Studio G-code simulation at work. Image used courtesy of FANUC
Improved Efficiency
FANUC hopes to help customers to better improve efficiency and reduce manufacturing costs associated with CNC machines. Although traditional G-code simulations are fast, they lack the ability to use data surrounding the setup of the real machine. In addition, FANUC's new tool allows customers the flexibility to move between the backplot, cutting, and online simulation environments. Customers are also able to rapidly test programs, verify programs, and edit them before releasing them to the production line.



